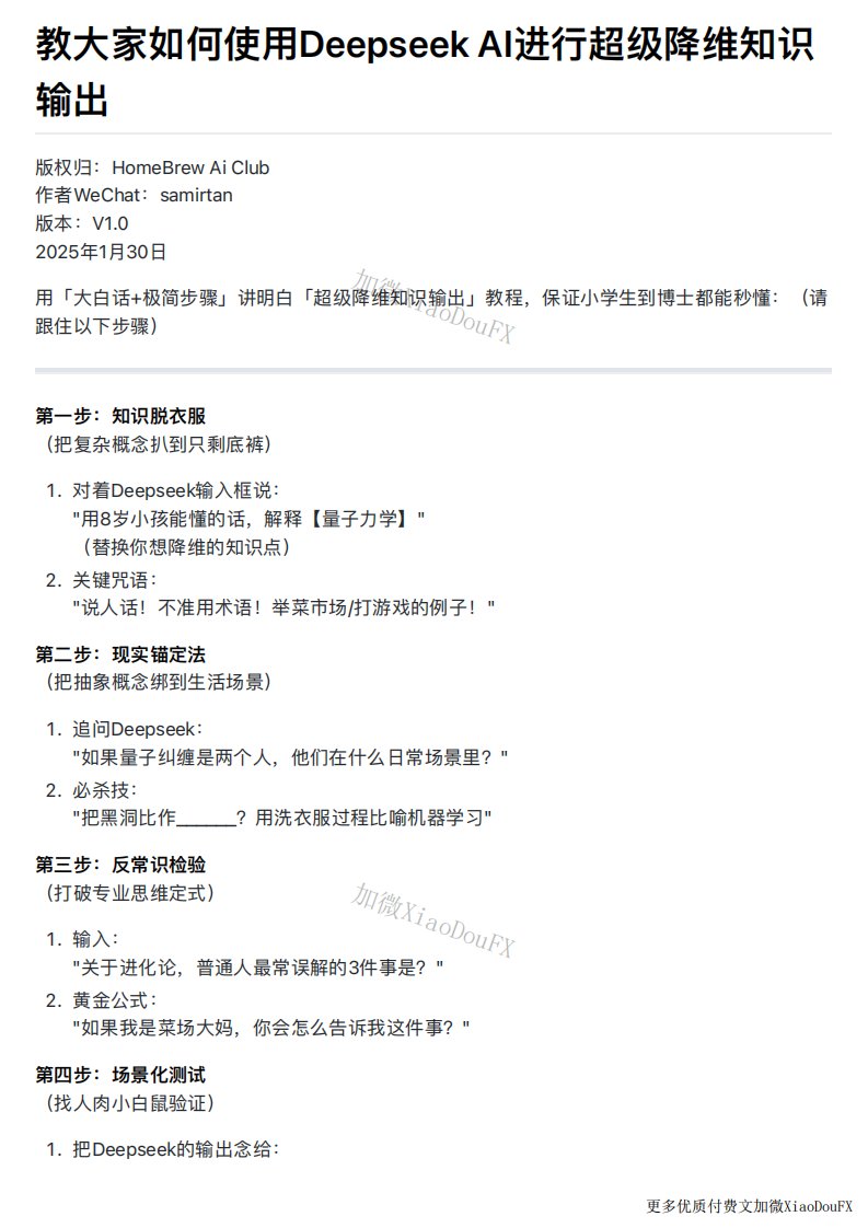
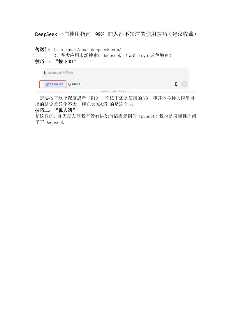
请选择 进入手机版 | 继续访问电脑版

 找回密码
 立即注册

微信扫码登录

【首页】5208cc知识库【综合】信息|头条橱窗|商圈发现菜单
公告: 发现&菜单-点这展开菜单~全领域智能顾问 5208cc 2025-5-7    

QQ|Archiver|手机版|小黑屋|登录注册手机版|首页(综合)|信息发布|头条橱窗|商家入驻|分销加盟|发布商圈合伙|先本站搜索再AI搜|5208cc知识库-X3.5版w_5208_cc数字UID信息发布头条文章虚拟商品橱窗法律资源库合同模板法考电子资料AI搜索由5208cc博客搭建 ( 粤ICP备11098456号 )

GMT+8, 2025-12-9 22:24 , Processed in 0.180442 second(s), 18 queries .

Powered by Discuz! X3.5

© 2001-2025 Discuz! Team.

返回顶部 返回版块